
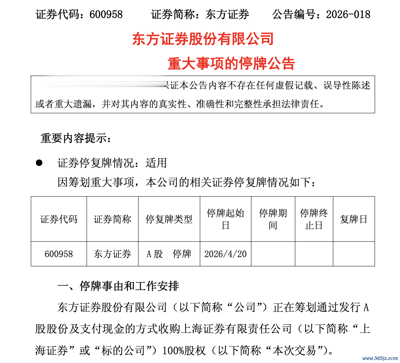
4月19日,东方证券(600958)发布公告称,公司正在筹划通过发行A股股份及支付现金的方式收购上海证券100%股权,A股股票将于4月20日开市起停牌,预计停牌时间不超过10个交易日,这是继国泰君安与海通证券合并后,上海国资券商板块的又一大整合动作。

早在2025年11月,市场即有消息称东方证券时任董事长龚德雄将调任上海国际集团,为上海多家券商的后续整合进行铺垫;同年12月9日,龚德雄正式出任上海国际集团党委副书记、总裁,此前传闻得到印证。彼时,《财中社》的文章《东方证券董事长龚德雄将履新,沪上券商合并传言再起》就指出,上海地区券商整合的第一步极有可能是东方证券收购上海证券,如今来看,这一预判已得到验证。
而此次收购的主角东方证券与上海证券,同为上海本土重要金融机构,却在此前近二十年间走了两条截然不同的道路,这次并购,既是政策东风下的顺势而为,也是上海金融国资布局优化棋局中的关键一子。
总资产近6000亿,引入战略股东
根据东方证券公告,本次交易的对手方包括百联集团有限公司、国泰海通证券股份有限公司(601211)、上海国际集团投资有限公司、上海国际集团有限公司、上海城投(集团)有限公司五家股东,合计持有上海证券100%的股权,其中,百联集团持股50%,为第一大股东;国泰海通持股24.99%;上海国际集团投资和上海国际集团分别持股16.33%和7.68%;上海城投集团持股1%。
交易方式上,东方证券拟通过发行A股股份购买百联集团、上海国际集团投资、上海国际集团和上海城投集团持有的全部股权,同时以发行股份及支付现金相结合的方式收购国泰海通持有的24.99%股权,这一安排意味着,交易完成后百联集团、上海国际集团等将直接成为东方证券的战略股东。
从财务数据看,截至2025年末,东方证券资产总额达4868.76亿元,净资产826.86亿元,全年实现营业收入153.58亿元,归母净利润56.34亿元。上海证券同期总资产957.68亿元,净资产198.05亿元,全年营业收入34.25亿元,净利润13.24亿元。简单相加之下,合并后东方证券资产总额有望接近6000亿元,净资产突破1000亿元,分支机构数量将增加至250家左右,按照2025年的数据计算,合并后总资产规模将提升至行业第10名左右。

东方证券在公告中明确表示,本次合并重组“立足服务国家战略和上海国际金融中心建设大局,是推动上海金融国资布局优化、深化金融国资国企改革,加快推进一流现代投资银行建设的重要举措”。
绕不开的“一参一控”之路
要理解东方证券与上海证券的合并,就必然讨论到上海证券曲折的股权变迁。
上海证券成立于2001年4月,由原上海财政证券公司和上海国际信托有限公司证券总部新设合并组建而成,是上海国际集团的核心成员企业之一。成立之初,上海证券的股权结构非常简单:上海国际集团持股66.67%,上海国际信托持股33.33%,而上海国际集团又控股上海国际信托,实际控制权完全掌握在上海国际集团手中。
这一定位在当时并不存在问题,但到了2008年前后,一个关键的政策“一参一控”彻底改变了上海证券的命运。所谓“一参一控”,源于证监会相关规定:同一单位、个人,或受同一单位、个人实际控制的多家单位、个人,参股证券公司的数量不得超过两家,其中控制证券公司的数量不得超过一家,不符合规定的证券公司不能申请上市。
2008年,上海国际集团已绝对控股上海证券,并直接及间接参股申银万国(现为“申万宏源”,000166)10%左右的股权,与此同时,中央汇金公司三年期退出承诺到期,有意将其持有的国泰君安21.28%股权转让给上海国际集团。若交易完成,上海国际集团将同时控股国泰君安和上海证券,并参股申银万国,明显与“一参一控”规则相悖。
2010年底,中央汇金与上海国际集团签订《关于申银万国与国泰君安股份置换和转让备忘录》,双方通过换股方式达成妥协:上海国际集团控股国泰君安,退出申银万国,但问题并没有完全解决,上海国际集团控制上海证券的问题仍存在。于是2014年7月,上海国际集团以35.71亿元的价格,向国泰君安转让上海证券51%的股权,将上海证券纳入国泰君安控股子公司。
这是一个一举两得的安排:既解决了国泰君安上市前的“一参一控”问题,也让上海证券有了一个实力雄厚的“靠山”。
证监会在批复中要求国泰君安在5年内解决与上海证券及其子公司的同业竞争问题,2019年7月,5年期限将至之时,国泰君安的解决方案是:上海证券实施增资扩股,由百联集团等投资者认缴新增资本,增资完成后百联集团成为上海证券的控股股东,国泰君安退居第二大股东。自此,这场长达11年的券商股权处置长跑,终于在2019年落下帷幕。
可是,当百联集团这样一家以商业零售为主业的上海国资巨头成为上海证券的控股股东后,新出现的问题是:百联集团的主业并非金融,长期控股一家券商是否符合国资布局优化的方向?与此同时,东方证券作为上海本土另一家重要券商,近年来业绩表现突出,正寻求做大做强,一场新的整合便呼之欲出。
同根同源,各有所长
近二十年间,虽然这两家券商的经历大不相同,但他们血脉中存在着共同的上海国资基因。
东方证券成立于1998年,第一大股东为申能集团,持股26.63%,公司于2015年和2016年先后实现A股与H股两地上市,是上海本土重要的综合类券商。经过二十余年的发展,东方证券构建了比较完整的业务版图:在全国设有170家分支机构,全资持有东证资管、东证期货、东证资本、东证创新、东方香港等专业子公司,并作为第一大股东参股汇添富基金。在财富管理和资产管理领域,东方证券优势明显,2025年末,公司基金投顾业务保有规模171.95亿元,复投率达76.28%,位居行业前列;子公司东证资管受托资产管理规模2867.92亿元,较上年增长32.43%;参股的汇添富基金非货币公募规模超6800亿元,增长约37%。
上海证券则成立于2001年,目前在境内设有80多家分支机构,主要分布于上海、浙江、江苏、广东、北京等地,在长三角地区拥有广泛的经纪业务网络和深厚的客户基础。
从业务结构看,两家券商具有明显的互补性:东方证券强在资产管理、财富管理和投行业务,上海证券则在经纪业务网络和区域客户覆盖上具有优势。
而将这次收购放在更大的视野中审视,可以发现这是上海金融国资布局优化棋局中的关键一子。
目前,上海国资体系内拥有多家券商牌照,除了此次合并的东方证券和上海证券,还有已经完成合并的国泰海通,在“建设一流投资银行”的政策导向下,如何优化配置这些金融资源,提升整体竞争力,是摆在上海市国资系统面前的重要课题。
从股东结构来看,此次收购的受益者不止东方证券一家,百联集团作为上海证券第一大股东,将以50%的股权换取东方证券的股份,从控股一家券商变为参股一家规模更大的头部券商;上海国际集团则通过旗下两个平台合计持有上海证券24.01%的股权,同样将跻身东方证券的重要股东之列。
这一安排体现了上海国资的“一盘棋”思维:通过券商之间的整合,一方面做大做强头部机构,另一方面让产业类国资集团以参股形式分享金融业务收益,实现产融协同。东方证券也表示,引入百联集团、上海国际集团等战略股东,有助于公司在“资本实力、产融协同与治理效能上不断夯实迈向一流现代投资银行的根基”。
目前来看,虽然市场对这起收购持积极态度,但交易本身仍处于筹划阶段,尚存在诸多不确定性,东方证券在公告中坦承,存在因市场变化、监管审核、交易各方未能协商一致等各种原因导致无法达成或实施的风险。
金鼎配资提示:文章来自网络,不代表本站观点。